Прерывистая работа стеклоочистителя

Комлексно про электрооборудование
Ответить
  • Автор
  • Сообщение
Не в сети
Освоившийся
Освоившийся
Сообщения: 264
Зарегистрирован: Ср мар 24, 2010 21:55 pm
Автомобиль: ГАЗ 2401 1983 г.в.
Откуда: Мариуполь

Прерывистая работа стеклоочистителя

#1

Сообщение Ан » Пн янв 24, 2011 20:56 pm

На рынке прикупил сей девайс.Обещали отличную работу с нашим стеклоочистителем.
Изображение
Изображение
Изображение
Как включить?Как запитать-понятно,а как добиться работы-х.з.

Не в сети
Аватара пользователя
Волговод со стажем
Волговод со стажем
Сообщения: 1008
Зарегистрирован: Вс июл 11, 2010 16:15 pm
Автомобиль: ГАЗ 24-10
Откуда: Донецк (Украина)
Благодарил (а): 15 раз
Поблагодарили: 25 раз

Re: Прерывистая работа стеклоочистителя

#2

Сообщение Wladimir_Donetsk » Пн янв 31, 2011 15:38 pm

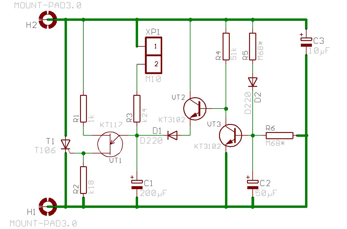
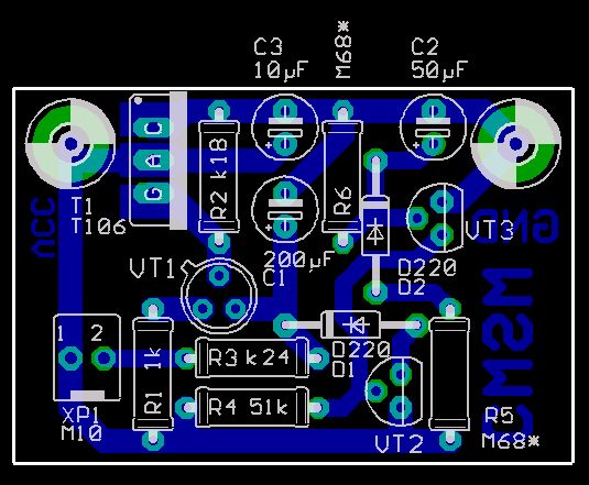
Я изготавливал сам, вот два варианта SMD и обычные детали:
На КТ117_SMD_sch.jpg
На КТ117_SMD_brd.jpg
На КТ117_sch.jpg
_________________
Журнал

Не в сети
Аватара пользователя
Волговод со стажем
Волговод со стажем
Сообщения: 1008
Зарегистрирован: Вс июл 11, 2010 16:15 pm
Автомобиль: ГАЗ 24-10
Откуда: Донецк (Украина)
Благодарил (а): 15 раз
Поблагодарили: 25 раз

Re: Прерывистая работа стеклоочистителя

#3

Сообщение Wladimir_Donetsk » Пн янв 31, 2011 15:39 pm

В одно сообщение не влезло :what:
Вложения
На КТ117_brd.jpg
_________________
Журнал

Не в сети
Аватара пользователя
Освоившийся
Освоившийся
Сообщения: 364
Зарегистрирован: Ср окт 24, 2007 18:06 pm
Автомобиль: ГАЗ-24, 1981 г.в., Слоновая кость (Сафари)
Откуда: Украина, г.Кировоград
Поблагодарили: 8 раз

Re: Прерывистая работа стеклоочистителя

#4

Сообщение Strelchik_K » Пн янв 31, 2011 16:19 pm

Wladimir_Donetsk писал(а):Я изготавливал сам, вот два варианта SMD и обычные детали:
Наверное забыл добавить, что к XP1 подключается сопротивление для регулировки задержки, а H1(+) и H2(-) подключаются к концевому выключателю. Таймер замыкает H1 и H2 через время заданое задержкой и сбрасывается при замыкании контактов H1 и H2 внешним выключателем.


П.С. У меня такого типа стояло при дворниках Г-24 в параллель концевому выключателю. Было занятно, когда дворники махают пока не вытрут стекло (по инерции концевик проскакивал на второй круг) затем останавливаются (стекло сухое, нагрузка возрасла, скорость упала, концевик не проскакивает) на время задержки.
_________________
С уважением, Константин

Не в сети
Аватара пользователя
Заслуженный участник форума
Заслуженный участник форума
Сообщения: 4942
Зарегистрирован: Пт окт 05, 2007 10:54 am
Автомобиль: ГАЗ-24, 77год. ВАЗ-1117.
Откуда: Новочеркасск, Ростовская обл.
Благодарил (а): 114 раз
Поблагодарили: 243 раза

Re: Прерывистая работа стеклоочистителя

#5

Сообщение СержНовоч » Пн янв 31, 2011 19:17 pm

У немя когда то была аналогичная конструкция на КТ117, но были проблемы, из-за дребезга(или коллектора двигателя?) контактов тиристор выключался в начале хода, а контакт еще не успевал замкнуться. Сейчас стоит СЛ139 и более простая схема на реле и биполярном транзисторе с емкостью в базе. Надо будет нарисовать как нибудь.
_________________
ГАЗ-24, 77год, 290т.км.

Не в сети
Аватара пользователя
Волговод со стажем
Волговод со стажем
Сообщения: 1008
Зарегистрирован: Вс июл 11, 2010 16:15 pm
Автомобиль: ГАЗ 24-10
Откуда: Донецк (Украина)
Благодарил (а): 15 раз
Поблагодарили: 25 раз

Re: Прерывистая работа стеклоочистителя

#6

Сообщение Wladimir_Donetsk » Пн янв 31, 2011 22:30 pm

Действительно, может у кого "очумелые ручки" и захочет повторить.

Да Х1 это разьем внешнего резистора номинаолом 100кОм (М10), задающего время паузы между взмахами ~0 - 30 секунд.

Узел на элементах R5, D2, C2, R6 и R4, T3, T2, D1 реализует непрерывный режим при включении на время ~3-5 сек, дальше работа "прерывателя" зависит от сопротивления резистора "Х1".

Кто будет повторять конструкцию - диоды должны быть германиевые.
Перед тем как изготавливать "прерыватель" убедитесь что есть возможность приобрести транзисторы КТ117.

При большой нагрузке (работа щёток "на сухую", куски грязи на стекле и пр.) тиристор (без радиатора) греется.
_________________
Журнал

Не в сети
Аватара пользователя
Освоившийся
Освоившийся
Сообщения: 364
Зарегистрирован: Ср окт 24, 2007 18:06 pm
Автомобиль: ГАЗ-24, 1981 г.в., Слоновая кость (Сафари)
Откуда: Украина, г.Кировоград
Поблагодарили: 8 раз

Re: Прерывистая работа стеклоочистителя

#7

Сообщение Strelchik_K » Вт фев 01, 2011 0:24 am

Wladimir_Donetsk писал(а):При большой нагрузке (работа щёток "на сухую", куски грязи на стекле и пр.) тиристор (без радиатора) греется.
А чего он греется, он же должен работать только на старте хода, затем его блокирует концевой выключатель (доводчик) и дальше до возврата назад.

Я у себя на Г-24 ставил его в разрыв зеленого провода с переключателя стеклоочистителя на корпус. Таймер блокировался переключателем путем замыкания его контактов. Таймер был под нагрузкой только на старте, до момента пока не замкнется сектор в приводе стеклоочистителя.
_________________
С уважением, Константин

Не в сети
Аватара пользователя
Волговод со стажем
Волговод со стажем
Сообщения: 1008
Зарегистрирован: Вс июл 11, 2010 16:15 pm
Автомобиль: ГАЗ 24-10
Откуда: Донецк (Украина)
Благодарил (а): 15 раз
Поблагодарили: 25 раз

Re: Прерывистая работа стеклоочистителя

#8

Сообщение Wladimir_Donetsk » Вт фев 01, 2011 0:34 am

Похоже этого момента ему хватает.
_________________
Журнал

Не в сети
Освоившийся
Освоившийся
Сообщения: 264
Зарегистрирован: Ср мар 24, 2010 21:55 pm
Автомобиль: ГАЗ 2401 1983 г.в.
Откуда: Мариуполь

Re: Прерывистая работа стеклоочистителя

#9

Сообщение Ан » Пт фев 04, 2011 20:27 pm

Всем спасибо,но...я просил помощи с изображённой в первом посте схемой.Знатоков нет?!Тему можно закрыть.Собрал регулятор по схеме ПАУЗА-3.На столе работает с паузой от 2-х до 10-ти секунд.Ещё раз спасибо.

Не в сети
Аватара пользователя
Дядя Серёжа R.I.P
Дядя Серёжа R.I.P
Сообщения: 2149
Зарегистрирован: Ср май 03, 2006 17:52 pm
Автомобиль: ГАЗ-24
Откуда: Россия, Питер. ГАЗ-24+406+5кпп+ГУР
Поблагодарили: 50 раз

Re: Прерывистая работа стеклоочистителя

#10

Сообщение 45-45 » Пт фев 04, 2011 21:10 pm

Для ГАЗ-24 выпускалась коробочка...ПАУЗА-2
Ещё в СССР. С реостатиком.
Сколько лет прошло...работает и работает.
Никаких проблем. Пауза от 0.5 до 35 сек.
Схема сохранилась:
Изображение
_________________
Все мои фотки тут: http://photofile.name/users/45-45/

Не в сети
Освоившийся
Освоившийся
Сообщения: 264
Зарегистрирован: Ср мар 24, 2010 21:55 pm
Автомобиль: ГАЗ 2401 1983 г.в.
Откуда: Мариуполь

Re: Прерывистая работа стеклоочистителя

#11

Сообщение Ан » Пт фев 04, 2011 21:51 pm

Почти такая.Там другой транзистор

Не в сети
Аватара пользователя
Дядя Серёжа R.I.P
Дядя Серёжа R.I.P
Сообщения: 2149
Зарегистрирован: Ср май 03, 2006 17:52 pm
Автомобиль: ГАЗ-24
Откуда: Россия, Питер. ГАЗ-24+406+5кпп+ГУР
Поблагодарили: 50 раз

Re: Прерывистая работа стеклоочистителя

#12

Сообщение 45-45 » Пт фев 04, 2011 21:57 pm

Есть такая. Старенькая, затёртая
С другими схемами не сравнивал. Эта одна из самых первых.
А сравнивать мне уже ничего не нужно. :saint:
_________________
Все мои фотки тут: http://photofile.name/users/45-45/

Не в сети
Освоившийся
Освоившийся
Сообщения: 264
Зарегистрирован: Ср мар 24, 2010 21:55 pm
Автомобиль: ГАЗ 2401 1983 г.в.
Откуда: Мариуполь

Re: Прерывистая работа стеклоочистителя

#13

Сообщение Ан » Пт фев 04, 2011 23:20 pm

Я знаю,читал.

Не в сети
Аватара пользователя
Волговод со стажем
Волговод со стажем
Сообщения: 1008
Зарегистрирован: Вс июл 11, 2010 16:15 pm
Автомобиль: ГАЗ 24-10
Откуда: Донецк (Украина)
Благодарил (а): 15 раз
Поблагодарили: 25 раз

Re: Прерывистая работа стеклоочистителя

#14

Сообщение Wladimir_Donetsk » Вс фев 06, 2011 6:37 am

Принцип работы схем выложеных мной и 45-45 идентичен,
в схеме 45-45 используется аналог однопереходного транзистора(КТ117)
и отсутствует непрерывный режим при включении.

P.S. КТ117 в некоторых регионах может оказаться дефицитом, у нас в Донецке одно время (примерно полтора - два года) их невозможно было приобрести даже под заказ(до 10 шт).
_________________
Журнал
Ответить