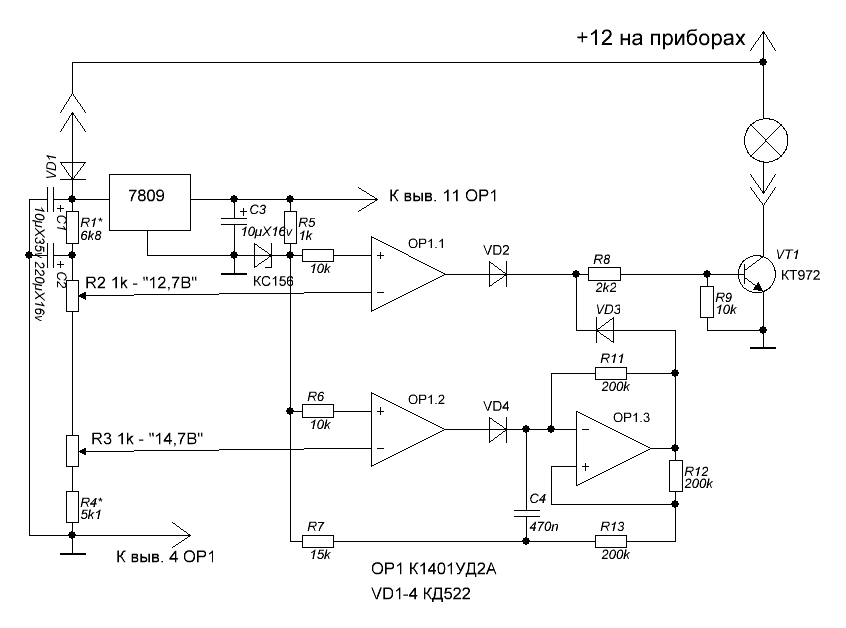
а схемка сего девайса е?СержНовоч писал(а):У меня так и сделано электронная платка 2Х3см, счетверенный ОУ. Ниже 12,7В - за амперметром загарается красная лампа, напряжение выше 14,7В - лампа быстро мигает.
Метод разгрузки ЦПС на Газ 2401 и 2410
- Автор
- Сообщение
-
Не в сети
- Волговод

- Сообщения: 983
- Зарегистрирован: Ср сен 16, 2009 16:58 pm
- Автомобиль: ГАЗ-2402
- Откуда: Москва
- Благодарил (а): 24 раза
- Поблагодарили: 22 раза
Re: Метод разгрузки ЦПС на Газ 2401 и 2410
_________________
всеми гайками гремящий, грохоча как старый ящик
и частично состоящий из не сломанных частей
всеми гайками гремящий, грохоча как старый ящик
и частично состоящий из не сломанных частей
-
Не в сети
- Заслуженный участник форума

- Сообщения: 4921
- Зарегистрирован: Пт окт 05, 2007 10:54 am
- Автомобиль: ГАЗ-24, 77год. ВАЗ-1117.
- Откуда: Новочеркасск, Ростовская обл.
- Благодарил (а): 111 раз
- Поблагодарили: 236 раз
Re: Метод разгрузки ЦПС на Газ 2401 и 2410
Вроде типа того:
_________________
ГАЗ-24, 77год, 290т.км. Без наворотов. В ожидании ремонта кузова...
ГАЗ-24, 77год, 290т.км. Без наворотов. В ожидании ремонта кузова...
-
Не в сети
- Интересующийся

- Сообщения: 124
- Зарегистрирован: Вс июл 03, 2011 14:48 pm
- Автомобиль: ГАЗ-21С (1969), ГАЗ-21Р (1965)
- Откуда: Украина, Киев, Оболонь
- Поблагодарили: 3 раза
Re: Метод разгрузки ЦПС на Газ 2401 и 2410
Диоды в генераторе не умрут при попытке зарядить этот конденсатор?GuitarMan писал(а):Я у дедушки видел конденсатор от электровоза (по объему 20-ти литровая канистра), вот поставлю его.
_________________
Хочешь избежать критики — ничего не делай, ничего не говори и будь никем. Элберт Грин Хаббард
Хочешь избежать критики — ничего не делай, ничего не говори и будь никем. Элберт Грин Хаббард
-
Не в сети
- Заслуженный участник форума

- Сообщения: 2968
- Зарегистрирован: Вт ноя 03, 2009 14:11 pm
- Автомобиль: Газ-24 1976г.в.
- Телефон: 89081425031
- Откуда: Воронеж
- Благодарил (а): 9 раз
- Поблагодарили: 17 раз
- Контактная информация:
Re: Метод разгрузки ЦПС на Газ 2401 и 2410
ды эт шутю))Igor_Kiev писал(а): Диоды в генераторе не умрут при попытке зарядить этот конденсатор?
_________________
3102 белая, одскульная панель, ГУР, шары, самоблок.
Ford Mustang ЖООООЛТЫЙ. 1994 гв. кожа-рожа, подвеска Eibach pro damper, шивтер понтовый, мотор 3.8 v6, ручка, самоблок, пара 3.27
Анкета
3102 белая, одскульная панель, ГУР, шары, самоблок.
Ford Mustang ЖООООЛТЫЙ. 1994 гв. кожа-рожа, подвеска Eibach pro damper, шивтер понтовый, мотор 3.8 v6, ручка, самоблок, пара 3.27
Анкета
-
Не в сети
- Волговод

- Сообщения: 653
- Зарегистрирован: Вт апр 20, 2010 0:33 am
- Автомобиль: ГАЗ 2401 1976 г.
- Откуда: Москва
- Благодарил (а): 28 раз
- Поблагодарили: 12 раз
Re: Метод разгрузки ЦПС на Газ 2401 и 2410
Подскажите где можно купить пометрово гофру автомобильную для жгутов проводов в Москве?
_________________
<<<--- Анкета
<<<--- Анкета-
Не в сети
- Заслуженный участник форума

- Сообщения: 5978
- Зарегистрирован: Сб сен 04, 2010 20:38 pm
- Автомобиль: ГАЗ 2410 1986 г.р.
- Откуда: Украина . Дн-ская обл . Павлоград.
- Благодарил (а): 20 раз
- Поблагодарили: 238 раз
Re: Метод разгрузки ЦПС на Газ 2401 и 2410
С чего им умирать ?Igor_Kiev писал(а):Диоды в генераторе не умрут при попытке зарядить этот конденсатор?GuitarMan писал(а):Я у дедушки видел конденсатор от электровоза (по объему 20-ти литровая канистра), вот поставлю его.
Там напруги немеряно - а ёмкость небольшая. Толку с них в машине никакого.
-
Не в сети
- Интересующийся

- Сообщения: 124
- Зарегистрирован: Вс июл 03, 2011 14:48 pm
- Автомобиль: ГАЗ-21С (1969), ГАЗ-21Р (1965)
- Откуда: Украина, Киев, Оболонь
- Поблагодарили: 3 раза
Re: Метод разгрузки ЦПС на Газ 2401 и 2410
А, так это высоковольтный конденсатор.Scy.thian писал(а):Толку с них в машине никакого.
Ну, тогда его в багажник можно бросить, как балласт вместо пассажиров.
И чего только с работы домой не тащат...
_________________
Хочешь избежать критики — ничего не делай, ничего не говори и будь никем. Элберт Грин Хаббард
Хочешь избежать критики — ничего не делай, ничего не говори и будь никем. Элберт Грин Хаббард
-
Не в сети
- Заслуженный участник форума

- Сообщения: 2968
- Зарегистрирован: Вт ноя 03, 2009 14:11 pm
- Автомобиль: Газ-24 1976г.в.
- Телефон: 89081425031
- Откуда: Воронеж
- Благодарил (а): 9 раз
- Поблагодарили: 17 раз
- Контактная информация:
Re: Метод разгрузки ЦПС на Газ 2401 и 2410
конеш. с электровозаIgor_Kiev писал(а):А, так это высоковольтный конденсатор.
вроде на 20000 вольт должен быть))
_________________
3102 белая, одскульная панель, ГУР, шары, самоблок.
Ford Mustang ЖООООЛТЫЙ. 1994 гв. кожа-рожа, подвеска Eibach pro damper, шивтер понтовый, мотор 3.8 v6, ручка, самоблок, пара 3.27
Анкета
3102 белая, одскульная панель, ГУР, шары, самоблок.
Ford Mustang ЖООООЛТЫЙ. 1994 гв. кожа-рожа, подвеска Eibach pro damper, шивтер понтовый, мотор 3.8 v6, ручка, самоблок, пара 3.27
Анкета
-
Не в сети
- Заслуженный участник форума

- Сообщения: 4921
- Зарегистрирован: Пт окт 05, 2007 10:54 am
- Автомобиль: ГАЗ-24, 77год. ВАЗ-1117.
- Откуда: Новочеркасск, Ростовская обл.
- Благодарил (а): 111 раз
- Поблагодарили: 236 раз
Re: Метод разгрузки ЦПС на Газ 2401 и 2410
Разное на работе бывает! У нас банки были для улучшения пуска дизелей, 30вольт, 30фарад! Его заряда хватает проверить стартер(10кВт) несколько секунд без АКБ!
_________________
ГАЗ-24, 77год, 290т.км. Без наворотов. В ожидании ремонта кузова...
ГАЗ-24, 77год, 290т.км. Без наворотов. В ожидании ремонта кузова...
-
Не в сети
- Освоившийся

- Сообщения: 431
- Зарегистрирован: Чт авг 06, 2009 13:25 pm
- Автомобиль: ГАЗ24, 1978г, Васильковая. 31029 в утиле(
- Откуда: Москва, САО
- Поблагодарили: 1 раз
Re: Метод разгрузки ЦПС на Газ 2401 и 2410
Не бейте мокрыми тряпками. Хочу отключить нафиг амперметр. Что надо сделать? Тупо его выводы закоротить? И куда вольтметр цепануть? В любое место цепи или в какое то определенное? 
_________________
Нет проблемы, которую нельзя решить пивом.
---
[url=http://gaz-24.com/forum/viewtopic.php?t=68630]Гадкий утеног 2410[/url]
Нет проблемы, которую нельзя решить пивом.
---
[url=http://gaz-24.com/forum/viewtopic.php?t=68630]Гадкий утеног 2410[/url]
-
Не в сети
- Заслуженный участник форума

- Сообщения: 2968
- Зарегистрирован: Вт ноя 03, 2009 14:11 pm
- Автомобиль: Газ-24 1976г.в.
- Телефон: 89081425031
- Откуда: Воронеж
- Благодарил (а): 9 раз
- Поблагодарили: 17 раз
- Контактная информация:
Re: Метод разгрузки ЦПС на Газ 2401 и 2410
верноinherit писал(а):Тупо его выводы закоротить?
ну практически. если он показывает до десятых, то в любое.inherit писал(а):В любое место цепи или в какое то определенное?
_________________
3102 белая, одскульная панель, ГУР, шары, самоблок.
Ford Mustang ЖООООЛТЫЙ. 1994 гв. кожа-рожа, подвеска Eibach pro damper, шивтер понтовый, мотор 3.8 v6, ручка, самоблок, пара 3.27
Анкета
3102 белая, одскульная панель, ГУР, шары, самоблок.
Ford Mustang ЖООООЛТЫЙ. 1994 гв. кожа-рожа, подвеска Eibach pro damper, шивтер понтовый, мотор 3.8 v6, ручка, самоблок, пара 3.27
Анкета
-
Не в сети
- Заслуженный участник форума

- Сообщения: 4893
- Зарегистрирован: Ср авг 19, 2009 17:55 pm
- Автомобиль: ГАЗ-24 1979
- Откуда: Санкт-Петербург
- Благодарил (а): 50 раз
- Поблагодарили: 45 раз
Re: Метод разгрузки ЦПС на Газ 2401 и 2410
inherit если хочешь мерить вольметром напряжение на клеммах АКБ, тогда подключай туда (на клеммы АКБ).
_________________
ГАЗ 24 сине-серая 1979 год
Красный салон
КПП 5ст 3110
Перед - шары 31105
Зад - мост 31105 + стабилизатор
Электрика - проводка хитровыкрученная Лексом:) + спарка карлсонов от ШНивы
Моя анкета viewtopic.php?t=69287
ГАЗ 24 сине-серая 1979 год
Красный салон
КПП 5ст 3110
Перед - шары 31105
Зад - мост 31105 + стабилизатор
Электрика - проводка хитровыкрученная Лексом:) + спарка карлсонов от ШНивы
Моя анкета viewtopic.php?t=69287
-
Не в сети
- Заслуженный участник форума

- Сообщения: 5421
- Зарегистрирован: Ср май 31, 2006 0:56 am
- Автомобиль: UCV24
- Откуда: РФ, Шпили Village
- Благодарил (а): 250 раз
- Поблагодарили: 160 раз
- Контактная информация:
Re: Метод разгрузки ЦПС на Газ 2401 и 2410
Возвращаясь к теме разгрузки ЦПС
Импортные релюхи можно на разборе взять "на вес". Мне понравились тойотовские реле фар (у тойоты все реле что прикольно по цвету отличаются-не перепутаешь). Они как наши стартерные - управляющие клеммы обычные, а силовые как на лампах фар. В нашу колодку стартерного реле подходят.
И что приколько разобрал реле с машины которой как минимум 10 лет. Никаких признаков обгорания. Хотя от нее были запитаны обе фары.
Импортные релюхи можно на разборе взять "на вес". Мне понравились тойотовские реле фар (у тойоты все реле что прикольно по цвету отличаются-не перепутаешь). Они как наши стартерные - управляющие клеммы обычные, а силовые как на лампах фар. В нашу колодку стартерного реле подходят.
И что приколько разобрал реле с машины которой как минимум 10 лет. Никаких признаков обгорания. Хотя от нее были запитаны обе фары.
_________________
Не купайтесь без белья в местах где щука клюёт на блесну
ГАЗ - сделано на глаз!
Сколько волка ни корми - у слона больше
Не купайтесь без белья в местах где щука клюёт на блесну
ГАЗ - сделано на глаз!
Сколько волка ни корми - у слона больше
-
Не в сети
- Заслуженный участник форума

- Сообщения: 4893
- Зарегистрирован: Ср авг 19, 2009 17:55 pm
- Автомобиль: ГАЗ-24 1979
- Откуда: Санкт-Петербург
- Благодарил (а): 50 раз
- Поблагодарили: 45 раз
Re: Метод разгрузки ЦПС на Газ 2401 и 2410
У меня на Мазде жены 2000 года пришлось поменять реле фар - все ржавое внутри было, практически сыпалось и фары соответственно не работали.George писал(а):И что приколько разобрал реле с машины которой как минимум 10 лет. Никаких признаков обгорания. Хотя от нее были запитаны обе фары.
Купил новое в экзисте за 1000
_________________
ГАЗ 24 сине-серая 1979 год
Красный салон
КПП 5ст 3110
Перед - шары 31105
Зад - мост 31105 + стабилизатор
Электрика - проводка хитровыкрученная Лексом:) + спарка карлсонов от ШНивы
Моя анкета viewtopic.php?t=69287
ГАЗ 24 сине-серая 1979 год
Красный салон
КПП 5ст 3110
Перед - шары 31105
Зад - мост 31105 + стабилизатор
Электрика - проводка хитровыкрученная Лексом:) + спарка карлсонов от ШНивы
Моя анкета viewtopic.php?t=69287
-
Не в сети
- Заслуженный участник форума

- Сообщения: 5421
- Зарегистрирован: Ср май 31, 2006 0:56 am
- Автомобиль: UCV24
- Откуда: РФ, Шпили Village
- Благодарил (а): 250 раз
- Поблагодарили: 160 раз
- Контактная информация:
Re: Метод разгрузки ЦПС на Газ 2401 и 2410
Видимо марк2 более полезен для здоровья чем мазда или его коробка реле расположена более удачно.
Я просто регулярно покупаю битые салонные провОдки за копейки (много проводов+клеммы), на них бонусом иногда есть распределительные коробки. Постепенно их содержимое себе переставляю,пока только положительные эмоции.
Я просто регулярно покупаю битые салонные провОдки за копейки (много проводов+клеммы), на них бонусом иногда есть распределительные коробки. Постепенно их содержимое себе переставляю,пока только положительные эмоции.
_________________
Не купайтесь без белья в местах где щука клюёт на блесну
ГАЗ - сделано на глаз!
Сколько волка ни корми - у слона больше
Не купайтесь без белья в местах где щука клюёт на блесну
ГАЗ - сделано на глаз!
Сколько волка ни корми - у слона больше
-
Не в сети
- Волговод

- Сообщения: 880
- Зарегистрирован: Пт июн 12, 2009 11:50 am
- Автомобиль: Газ 2402
- Откуда: Москва
- Благодарил (а): 8 раз
- Поблагодарили: 31 раз
- Контактная информация:
Re: Метод разгрузки ЦПС на Газ 2401 и 2410
в этой схеме контакты 85 и 86 не перепутаны случайно?Mizantrop писал(а):То, что указал dima-ekb 2410 вполне достаточно.Латыш писал(а):Кто нибудь нарисует нормальный рисунок как подключать реле, что бы понятно было, ссылки и изображения не открываются в ФАКью мать.
Установлен доп. блок ножевых предохранителей.
Ближний свет на 2410 предохранитель - 8А, дальний свет - 16А. Ножевые предохранители: ближайшие номиналы 10А и 20А соответственно.
На стандартные 5-контактные колодки на кузове ставится во второй ряд еще по одной такой же колодке и уже с них разводится. Со стандартной колодки берется слаботочный сигнал для включения реле. На второй колодке силовая часть. На ЦПС нагружено только габариты и катушки реле.
Провода силовые 4 кв.мм.
В случае ПЦ'а можно вернуть все обратно.
_________________
Вот такие вот пироги, блин
-----------------------------------
24-02 83г.
по плану восстановление + небольшой стайлинг + немного звука
Вот такие вот пироги, блин
-----------------------------------
24-02 83г.
по плану восстановление + небольшой стайлинг + немного звука
-
Не в сети
- Заслуженный участник форума

- Сообщения: 5978
- Зарегистрирован: Сб сен 04, 2010 20:38 pm
- Автомобиль: ГАЗ 2410 1986 г.р.
- Откуда: Украина . Дн-ская обл . Павлоград.
- Благодарил (а): 20 раз
- Поблагодарили: 238 раз
Re: Метод разгрузки ЦПС на Газ 2401 и 2410
Они равноценны между собой.Волганутый писал(а):в этой схеме контакты 85 и 86 не перепутаны случайно?
Перепутана точка подключения (+).
Нуно к (+) генератора а не АКБ,
-
Не в сети
- Волговод

- Сообщения: 880
- Зарегистрирован: Пт июн 12, 2009 11:50 am
- Автомобиль: Газ 2402
- Откуда: Москва
- Благодарил (а): 8 раз
- Поблагодарили: 31 раз
- Контактная информация:
Re: Метод разгрузки ЦПС на Газ 2401 и 2410
просто везде 85 плюс а 86 идет на массу..
и вот еще вопрос, 88 контакт он вообще для чего? вообще где нибудь пригождается?
и вот еще вопрос, 88 контакт он вообще для чего? вообще где нибудь пригождается?
_________________
Вот такие вот пироги, блин
-----------------------------------
24-02 83г.
по плану восстановление + небольшой стайлинг + немного звука
Вот такие вот пироги, блин
-----------------------------------
24-02 83г.
по плану восстановление + небольшой стайлинг + немного звука
-
Не в сети
- Заслуженный участник форума

- Сообщения: 5978
- Зарегистрирован: Сб сен 04, 2010 20:38 pm
- Автомобиль: ГАЗ 2410 1986 г.р.
- Откуда: Украина . Дн-ская обл . Павлоград.
- Благодарил (а): 20 раз
- Поблагодарили: 238 раз
Re: Метод разгрузки ЦПС на Газ 2401 и 2410
Дык без разницы. Это выводы обмотки(катушки) реле.Волганутый писал(а):просто везде 85 плюс а 86 идет на массу..
Бывает такое. Когда нужно не "вкл/выкл" а переключение, или "вкл" нагрузки при снятии питания с обмотки реле.Волганутый писал(а):88 контакт он вообще для чего? вообще где нибудь пригождается?
-
Не в сети
- Освоившийся

- Сообщения: 513
- Зарегистрирован: Вт фев 23, 2010 13:18 pm
- Автомобиль: ГАЗ 2401 2001 г/в.
- Откуда: Чувашская Республика
- Благодарил (а): 12 раз
- Поблагодарили: 12 раз
Re: Метод разгрузки ЦПС на Газ 2401 и 2410
Мой метод разгрузки такой , я поставил два маленьких советских тумблера на 40 Ампер,


один на дальний ближний и один на габариты. Минусов не наблюдается, а сам цпс теперь выполняет только функцию реостата.


один на дальний ближний и один на габариты. Минусов не наблюдается, а сам цпс теперь выполняет только функцию реостата.
_________________
В ПЕРЕД ТОЛЬКО ВПЕРЕД
В ПЕРЕД ТОЛЬКО ВПЕРЕД
-
Не в сети
- Заглянувший

- Сообщения: 28
- Зарегистрирован: Пт июн 08, 2012 11:33 am
- Автомобиль: Газ - 24 (1977)
- Откуда: Тюмень
- Благодарил (а): 6 раз
Re: Метод разгрузки ЦПС на Газ 2401 и 2410
У меня реле состоит из четырех контактов (30, 85, 86, 87, то есть, нету 88 как на скрине). Как к ней провода цеплять?
-
Не в сети
- Освоившийся

- Сообщения: 448
- Зарегистрирован: Ср ноя 24, 2010 19:46 pm
- Автомобиль: ГАЗ 24 1982г.в.
- Откуда: Коми, г.Воркута
- Благодарил (а): 1 раз
- Поблагодарили: 20 раз
Re: Метод разгрузки ЦПС на Газ 2401 и 2410
Timur Как на схеме смотри выше, 85-86 управляющие контакты,87-30 это силовые.
Вопрос,кто как думает, одной релюхи разве не хватит для разгрузки? Имеется ввиду одна на дальний, одна на ближний.
Вопрос,кто как думает, одной релюхи разве не хватит для разгрузки? Имеется ввиду одна на дальний, одна на ближний.
_________________
Автомобиль живёт-пока он твой друг!
Автомобиль живёт-пока он твой друг!
-
Не в сети
- Заглянувший

- Сообщения: 28
- Зарегистрирован: Пт июн 08, 2012 11:33 am
- Автомобиль: Газ - 24 (1977)
- Откуда: Тюмень
- Благодарил (а): 6 раз
Re: Метод разгрузки ЦПС на Газ 2401 и 2410
Я в этом нуб. Всё что нужно купил. Оптику, лампочки, реле, предохранители. А установить не могу решиться, так как схемы вообще не понимаю (Northerner писал(а):Timur Как на схеме смотри выше, 85-86 управляющие контакты,87-30 это силовые.
Вопрос,кто как думает, одной релюхи разве не хватит для разгрузки? Имеется ввиду одна на дальний, одна на ближний.
-
Не в сети
- Заслуженный участник форума

- Сообщения: 5978
- Зарегистрирован: Сб сен 04, 2010 20:38 pm
- Автомобиль: ГАЗ 2410 1986 г.р.
- Откуда: Украина . Дн-ская обл . Павлоград.
- Благодарил (а): 20 раз
- Поблагодарили: 238 раз
Re: Метод разгрузки ЦПС на Газ 2401 и 2410
Дык хватит. У мну хватает-же.Northerner писал(а):Имеется ввиду одна на дальний, одна на ближний.
Только релюхи не китайские нуно ставить.
-
Не в сети
- Заглянувший

- Сообщения: 41
- Зарегистрирован: Вт янв 03, 2012 21:48 pm
- Автомобиль: Газ 2410, 1990г.
- Откуда: Псков
- Благодарил (а): 2 раза
- Поблагодарили: 3 раза
Re: Метод разгрузки ЦПС на Газ 2401 и 2410
Northerner
За глаза хватит. Тоже так сделано.
Как-то так.
За глаза хватит. Тоже так сделано.
Как-то так.
-
Не в сети
- Заглянувший

- Сообщения: 28
- Зарегистрирован: Пт июн 08, 2012 11:33 am
- Автомобиль: Газ - 24 (1977)
- Откуда: Тюмень
- Благодарил (а): 6 раз
Re: Метод разгрузки ЦПС на Газ 2401 и 2410
Такой вопрос. Нет у нас провода с 4мм сечением, есть только акустические двойные (сечение 4мм), такие подойдут? Ничего что они акустические?
-
Не в сети
- Заслуженный участник форума

- Сообщения: 4459
- Зарегистрирован: Чт май 04, 2006 16:58 pm
- Автомобиль: ГАЗ-24 СПГ 1978
- Откуда: Украина, Ужгород
- Благодарил (а): 3 раза
- Поблагодарили: 55 раз
- Контактная информация:
Re: Метод разгрузки ЦПС на Газ 2401 и 2410
как нету? ДОЛЖНЫ БЫТЬ! Не там искалTimur писал(а):Нет у нас провода с 4мм сечением
-
Не в сети
- Заглянувший

- Сообщения: 28
- Зарегистрирован: Пт июн 08, 2012 11:33 am
- Автомобиль: Газ - 24 (1977)
- Откуда: Тюмень
- Благодарил (а): 6 раз
Re: Метод разгрузки ЦПС на Газ 2401 и 2410
Все наши магазины объехал (а у нас их аж целых 3 штуки), сказали нету. Можешь скинуть фото как выглядит этот провод?Master General писал(а):как нету? ДОЛЖНЫ БЫТЬ! Не там искалTimur писал(а):Нет у нас провода с 4мм сечением
Ещё такой вопрос. Провод от реле до фары, чем короче тем лучше? Судя по скрину, к первой фаре идёт провод он будет короткий, но к второй фаре, провод выйдет длинноватым. Так и должно быть? Собираюсь делать разгрузку по этой схеме:

Только между геной и реле будут предохранители.
-
Не в сети
- Заслуженный участник форума

- Сообщения: 4921
- Зарегистрирован: Пт окт 05, 2007 10:54 am
- Автомобиль: ГАЗ-24, 77год. ВАЗ-1117.
- Откуда: Новочеркасск, Ростовская обл.
- Благодарил (а): 111 раз
- Поблагодарили: 236 раз
Re: Метод разгрузки ЦПС на Газ 2401 и 2410
Ничего страшного, пойдёт схема! У меня эти реле с предохранителями стоят на правом брызговике на креплении ГВУТа, так ближе к генератору. Ещё советую с разъёма лампочек вывести общий провод массы под капот - тут контакт лучше будет!Timur писал(а): к второй фаре, провод выйдет длинноватым. Так и должно быть?
_________________
ГАЗ-24, 77год, 290т.км. Без наворотов. В ожидании ремонта кузова...
ГАЗ-24, 77год, 290т.км. Без наворотов. В ожидании ремонта кузова...
-
Не в сети
- Заглянувший

- Сообщения: 28
- Зарегистрирован: Пт июн 08, 2012 11:33 am
- Автомобиль: Газ - 24 (1977)
- Откуда: Тюмень
- Благодарил (а): 6 раз
Re: Метод разгрузки ЦПС на Газ 2401 и 2410
Спасиб. А что делать с проводом 4мм сечения? У нас есть только акустические с 4мм сечением (в проводе два жила по 4мм). Такие подойдут?СержНовоч писал(а):Ничего страшного, пойдёт схема! У меня эти реле с предохранителями стоят на правом брызговике на креплении ГВУТа, так ближе к генератору. Ещё советую с разъёма лампочек вывести общий провод массы под капот - тут контакт лучше будет!Timur писал(а): к второй фаре, провод выйдет длинноватым. Так и должно быть?
-- Ср окт 17, 2012 15:42 pm --
Имеется провод от амперметра (самый толстый провод в косе, оранжевым цветом). Такой подойдет? Что если блок предохранителей, поставить рядом с генератором и оттуда тянуть провода к реле правой фары (около акб)???


