Всем здрасти!
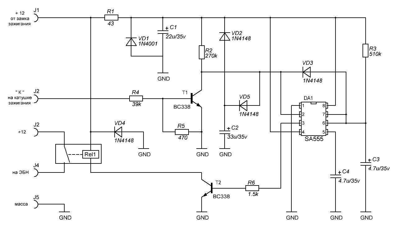
Собственно заморочился я таким реле в связи с установкой ЭБН на 402й двигатель. Хотелось чтоб было как у забугорных авто, т.е. включил зажигание и насос на какое то время включился и если двиг не заводить выключился, ну и соответственно если заглох то насос выключается.
Есть готовые решения, типа Elparts 75614032 или 75614031, но их цена... Ну и помимо ЭБН данное реле можно применить мало ли как, например в ГБО.
В итоге поискав в инете нашел пару схем, деталей там на 150 р. с реле. Собрал, проверил, отлично работает!
Оригинал статьи
Реле контроля работы двигателя или просто реле ЭБН
- Автор
- Сообщение
-
Не в сети
- Волговод

- Сообщения: 623
- Зарегистрирован: Вт апр 14, 2009 13:13 pm
- Автомобиль: ГАЗ 24-10, 310221
- Откуда: Москва
- Благодарил (а): 8 раз
- Поблагодарили: 35 раз
Реле контроля работы двигателя или просто реле ЭБН
_________________
ГАЗ 24-10, 90 год, ЗМЗ 402. КПП, мосты, стабы 31105
ГАЗ 310221, 99 год, ЗМЗ 402
ГАЗ 24-10, 90 год, ЗМЗ 402. КПП, мосты, стабы 31105
ГАЗ 310221, 99 год, ЗМЗ 402

